为持续提升幼儿园半日活动的组织质量与教育实效,2025年10月20——10月30日,维持两周的园级调研后,11月5日,各年级组分别开展了“半日活动调研反馈与优化研讨”专题教研活动。活动基于园领导对各班半日活动的深入观摩与专业评估,围绕师幼互动、生活过渡环节、区域活动及集体活动有效性等核心维度,引导教师精准梳理问题、理论学习结合实践,共商优化策略,形成了一系列具有操作性的改进方案,有效推动了教师专业能力与班级保教质量的同步提升。
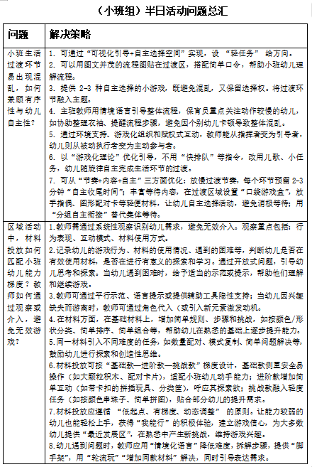
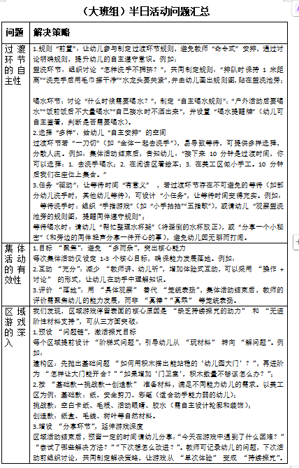
活动中,各年龄组教师基于观摩反馈,坦诚交流了各班在半日活动中存在的实际问题。大班组聚焦区域游戏的深度不足、环境与幼儿互动欠缺、集体活动有效性待提升以及过渡环节幼儿自主性较弱等共性难点;中班组则重点探讨了主题元素与区域活动适配性不足、过渡环节消极等待、材料投放与幼儿能力不匹配、幼儿安全意识与活动效率如何兼顾等现实挑战;小班组围绕生活过渡环节的秩序与自主性平衡、区域材料如何梯度投放、教师观察介入的有效性等细节问题展开了深入剖析。老师们的问题梳理具体而清晰,体现了强烈的反思意识与专业自觉。
针对这些问题,教师们紧密结合《3-6岁儿童学习与发展指南》的理论要求,积极分享智慧,提出了诸多切实可行的解决策略。在优化区域活动方面,提出了“阶梯式问题链”引导、材料按“基础—进阶—创造”分层投放、增强区域间联动等策略,以支持幼儿的深度探究与经验连贯。在改善过渡环节方面,倡导以游戏化、任务驱动的方式替代单一指令与消极等待,通过“可视化流程提示”“分组分流”“趣味小任务”等方法,在保障秩序的同时赋予幼儿自主选择与参与的空间。在提升集体活动有效性方面,强调目标设定应精准聚焦、活动形式需丰富多元,并注重设计分层任务以满足不同能力幼儿的发展需求。在材料投放与环境互动方面,则强调以幼儿兴趣为起点,进行动态调整与更新,让环境真正成为可操作、可记录、能回应的“第三位老师”。
此次系列教研活动不仅是一次深刻的“问题诊断”与“策略共研”,更是一次生动的“理论联系实际”的专业修炼。它促使教师们跳出日常惯性,以更专业的视角审视半日活动的每一个环节,将《指南》的理念转化为可落地、可观察的教育行为。通过集体智慧的碰撞与共享,各年龄组均形成了具有本年龄段特点的问题汇总与策略清单,为后续持续性的教学改进指明了清晰路径。
盛泽幼儿园将以此次活动为新的起点,鼓励并支持教师们将研讨成果积极应用于日常保教实践,并在实践中持续反思、动态调整。相信通过全体教师的共同努力,幼儿园的半日活动将更加贴近儿童、更具教育内涵,从而为幼儿的全面和谐发展提供更优质、更专业的支持。


- 上一篇:12月师德师风专题培训
- 下一篇:盛泽幼儿园开展11月师德师风专项培训